Your Smart Speaker Controller Application
Indi Smart Speaker App is a controller application of artificial intelligence smart devices which is accessible to pair, configure, modify, and illustrate the function of it
As the controller of smart device this app is expected a smart-like. Our teams were working around trying to solve every single problem to create flawless simple journey which optimize experiencing of functionality of smart speaker.
6 Months
Team Lead Designer

I was in-charge of understanding the companies business objectives, key metrics and market target. Thus, after conducting a survey in which aims to seek and clarify then put them into common terms of exactly what their vision and problems. Overall, here is all what we got have done


Selamat datang di aplikasi Indi Smart Speaker! Dengan Indi Smart Speaker, kamu bisa merasakan keajaibannya dalam mempermudah dan mempercepat aktivitas di rumah kesayanganmu.







Selamat datang di aplikasi Indi Smart Speaker! Dengan Indi Smart Speaker, kamu bisa merasakan keajaibannya dalam mempermudah dan mempercepat aktivitas di rumah kesayanganmu.
Viewing a previous main view of product application design and the feature and menu on app of version 0.1 and 0.2










The concept of app is the main part of deciding factor when we are developing a product. This is a reused reference as there are problems while implementing and developing either the application or the product itself


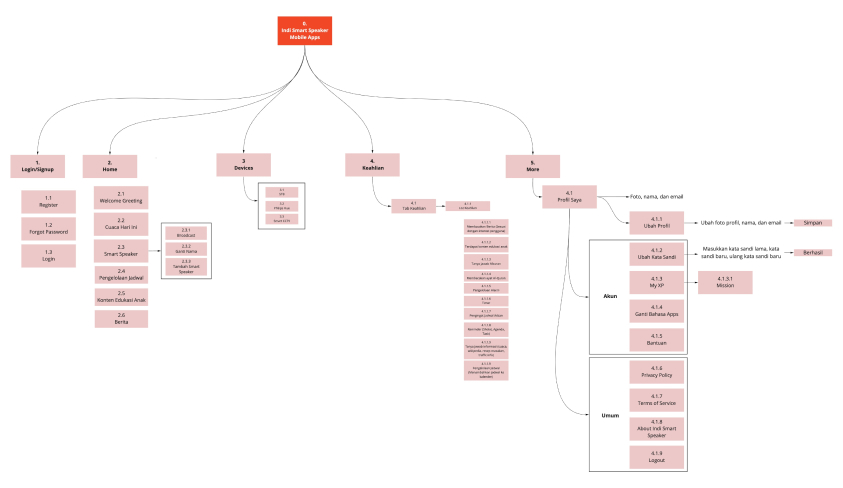
The entirely process of application usage; starting when users access the mobile application until they are using and enjoying experiences of the capability on this AI-based devices









Creating a prototype design into two phases,
and we iterated it







































App screen transitioning from a dark to a light theme



We’re here designing inclusively for better accessibility to those has an accesibility pain with dark theme













Manage all devices that are connected to your account. Access room, office, or any place you what

Selamat datang di aplikasi Indi Smart Speaker! Dengan Indi Smart Speaker, kamu bisa merasakan keajaibannya dalam mempermudah dan m17empercepat aktivitas di rumah kesayanganmu.

Selamat datang di aplikasi Indi Smart Speaker! Dengan Indi Smart Speaker, kamu bisa merasakan keajaibannya dalam mempermudah dan m17empercepat aktivitas di rumah kesayanganmu.

Selamat datang di aplikasi Indi Smart Speaker! Dengan Indi Smart Speaker, kamu bisa merasakan keajaibannya dalam mempermudah dan m17empercepat aktivitas di rumah kesayanganmu.